We provide various peripherals to enhance functionality. All peripherals are optional, allowing you the flexibility to choose which features to implement in your product. If you are interested in integrating any of these peripherals, detailed documentation can be found below. Currently, we support a Button, NFC Antenna, Motion Controller, IR Sensor and Battery Gauge.
Turn On/Off/Unlink Button
The Button is used to turn the module on and off. Also you can use it to unlink the fixture.

NFC Antenna
The NFC antenna can be used to establish a fast connection with the fixture and to push or read some information. The NFC Antenna can be placed on the PCB itself or using an antenna connector. In the following is the schematic provided:

Used Part: „WR-UMRF PCB Receptacle SMT with 3 Pads, 50Ohm, DC~6GHz 636101111001“. Capacitors must be tuned to antenna.
For Antenna tuning please refer to the nordic documentation:
https://docs.nordicsemi.com/bundle/nwp_026/page/WP/nwp_026/nWP_026_intro.html
Motion Controller
The motion controller can be used for security features like anti theft mode. The Vision controller supports the „ST LIS3DH“ from STMicroelectronics and MSA311 from MEMSensing Microsystems. Further information can be found under https://www.st.com/en/mems-and-sensors/lis3dh.html and https://cdn-shop.adafruit.com/product-files/5309/MSA311-V1.1-ENG.pdf. Wire the Motion controller to the Vision ICs I²C. In the following is the schematic provided:

IR Sensor
The IR Sensor can be used for turning on, off and control the fixture in a simple manner. The Vision controller supports the following IR Receiver:
- IRM-H6XXT/TR2
- Vishay TSOP2436
In the following is the schematic provided:

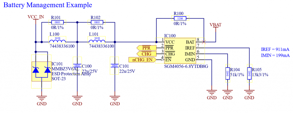
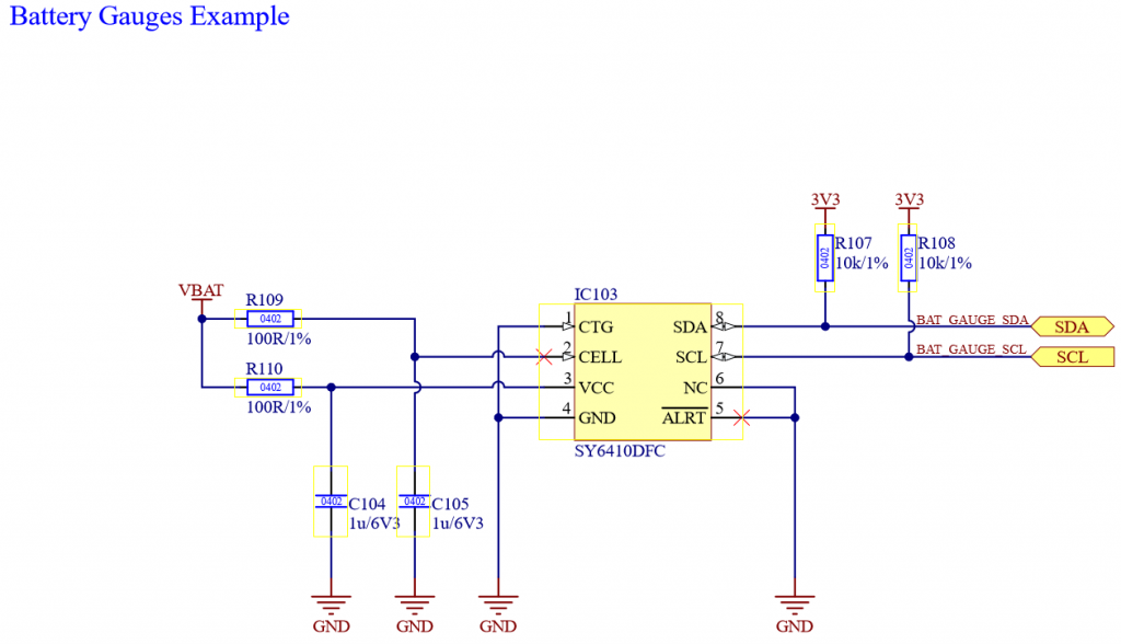
Battery + Battery Gauge
The Core Module supports a single and multiple cell lithium-ion (Li+) battery out of the box using the following charging ICs and Battery Gauge.
Battery Gauge:
- Silergy SY6410: Cost-save Single Cell Li+ Battery Gauge IC
- Silergy SA59202: Multi Cell Battery Gas Gauge IC
Charger:
- SGMicro SGM4056: High Input Voltage Charger
- SGMicro SGM41513A: High Input Voltage, 3A Single-Cell Battery Charger with NVDC Power Path Management



For more detailed schematic take a look at the example schematic in the chapter Example Project.
Display
The OLED menu system provides a user interface on the 128×64 SSD1315 / SSD1306 OLED display for CORE controller fixtures equipped with 4 navigation buttons (Up, Down, Enter, Back). It allows operators to view fixture status, change DMX and fixture settings, and access diagnostic information directly on the fixture without requiring external software. The display is connected to the host controller via I²C and should be enabled and disabled using the Peripheral VCC pin.
More information about the menu can be requested.